為落實2018年12月29日全國人大常務委員會審議通過的《中華人民共和國車輛購置稅法》,我局起草了《國家稅務總局關于車輛購置稅征收管理有關事項的公告(征求意見稿)》,現向社會公開征求意見。公眾可以在2019年5月31日前,通過以下途徑和方式提出意見: 1.通過國家稅務總局網站(網址是:http://www.chinatax.gov.cn)首頁的意見征集系統提出意見。 2.通過信函方式將意見寄至:北京市海淀區羊坊店西路5號國家稅務總局貨物和勞務稅司(郵政編碼100038),并在信封上注明“車輛購置稅征收管理有關事項的公告征求意見”字樣。 國家稅務總局 2019年5月22日
國家稅務總局關于車輛購置稅征收管理有關事項的公告(征求意見稿)
為落實《中華人民共和國車輛購置稅法》(以下簡稱《車購稅法》),規范車輛購置稅征收管理,現就有關事項公告如下: 一、車輛購置稅實行一車一申報制度。 二、《車購稅法》第六條第四項所稱的購置應稅車輛時相關憑證,是指原車輛所有人購置或者以其他方式取得應稅車輛時載明價格的憑證。無法提供相關憑證的,參照同類應稅車輛市場平均交易價格確定其計稅價格。無同類應稅車輛市場平均交易價格的,由稅務機關依據《中華人民共和國稅收征收管理法》(以下簡稱《稅收征管法》)及其實施細則核定其應納稅額。 原車輛所有人為車輛生產或者銷售企業,未開具機動車銷售統一發票的,按照車輛生產或者銷售同類應稅車輛的銷售價格確定應稅車輛的計稅價格。無同類應稅車輛銷售價格以及同類應稅車輛無銷售價格的,按照組成計稅價格確定應稅車輛的計稅價格。 三、購置應稅車輛的納稅人,應當到下列地點申報納稅: (一)需要辦理車輛登記的,向車輛登記地的主管稅務機關申報納稅; (二)不需要辦理車輛登記的,單位納稅人向其機構所在地主管稅務機關申報納稅,個人納稅人向其戶籍所在地或者經常居住地的主管稅務機關申報納稅。 四、《車購稅法》第十二條所稱納稅義務發生時間,按照下列情形確定: (一)購買自用應稅車輛的為購買之日,即車輛相關價格憑證的開具日期; (二)進口自用應稅車輛的為進口之日,即《海關進口增值稅專用繳款書》或者其他有效憑證的開具日期; (三)自產、受贈、獲獎或者以其他方式取得并自用應稅車輛的為取得之日,即合同、法律文書或者其他有效憑證的生效或者開具日期。 五、納稅人辦理納稅申報時應當如實填報《車輛購置稅納稅申報表》(附件一,以下簡稱《納稅申報表》),同時提供車輛合格證明和車輛相關價格憑證。 六、納稅人在辦理車輛購置稅免稅、減稅時,除按本公告第五條規定提供資料外,還應當根據不同的免減稅項目,分別提供以下資料的原件或者復印件: (一)外國駐華使館、領事館和國際組織駐華機構及其有關人員自用車輛,提供機構證明和外交部門出具的身份證明。 (二)城市公交企業購置的公共汽電車輛,提供所在地縣級以上(含縣級)交通運輸主管部門出具的公共汽電車輛認定表。 (三)懸掛應急救援專用號牌的國家綜合性消防救援車輛,提供中華人民共和國應急管理部批準的相關文件。 。ㄋ模┗貒⻊盏脑谕饬魧W人員購買的自用國產小汽車,提供海關核發的《中華人民共和國海關回國人員購買國產汽車準購單》。 。ㄎ澹╅L期來華定居專家進口自用小汽車,提供國家外國專家局或者其授權單位核發的專家證或者A類和B類《外國人工作許可證》。 七、免稅、減稅車輛因轉讓、改變用途等原因不再屬于免稅、減稅范圍的,納稅人在辦理納稅申報時,應當如實填報《納稅申報表》。發生二手車交易行為的,提供二手車銷售統一發票;屬于其他情形的,按照相關規定提供申報材料。 八、已經繳納車輛購置稅的,納稅人向原征收機關申請退稅時,應當如實填報《車輛購置稅退稅申請表》(附件二,以下簡稱《退稅申請表》),除提供納稅人身份證明外,還應當按照下列情況分別提供以下資料: 。ㄒ唬┸囕v退回生產企業或者銷售企業的,提供生產企業或者銷售企業開具的退車證明和退車發票。 。ǘ┢渌罁煞ㄒ幰幎☉斖硕惖模鶕唧w情形提供相關資料。 九、納稅人應如實申報應稅車輛的計稅價格。 納稅人沒有編造虛假計稅依據的,稅務機關按照其申報的計稅價格征收稅款;納稅人編造虛假計稅依據的,稅務機關依照《稅收征管法》及其實施細則的相關規定處理。 十、稅務機關追繳稅款時,納稅人無法按照規定提供申報資料的,可以依據司法、審計、財政等有關機關的文書,為其辦理補稅手續。 十一、本公告要求納稅人提供的資料,稅務機關能夠通過政府信息共享等手段獲取相關資料信息的,納稅人不再提交。 十二、本公告所稱的納稅人身份證明:單位納稅人為《統一社會信用代碼證書》或者營業執照或者其他有效機構證明,個人納稅人為居民身份證或者居民戶口簿或者入境的身份證件。 本公告所稱車輛合格證明為整車出廠合格證或者車輛電子信息單。 本公告所稱車輛相關價格憑證,境內購置車輛為機動車銷售統一發票或者其他有效憑證,進口自用車輛為《海關進口關稅專用繳款書》或者海關進出口貨物征免稅證明。屬于應征消費稅車輛的還包括《海關進口消費稅專用繳款書》。 十三、稅務機關應當在稅款足額入庫或者辦理免稅手續后,將應稅車輛完稅或者免稅電子信息,及時傳送給公安機關交通管理部門。 上款所指稅款足額入庫的情形包括:納稅人到銀行辦理車輛購置稅稅款繳納(轉賬或者現金)由銀行將稅款繳入國庫的,國庫已傳回《稅收繳款書(銀行經收專用)》聯次;納稅人通過橫向聯網電子繳稅系統等電子方式繳納稅款的,稅款劃繳已成功;納稅人在辦稅服務廳以現金方式繳納稅款的,主管稅務機關已收取稅款。 十四、納稅人名稱、車輛廠牌型號、發動機號、車輛識別號、證件號碼等應稅車輛完稅或者免稅電子信息與原申報資料不一致的,納稅人可以到稅務機關辦理完稅或者免稅電子信息更正,但是不包括以下情形: (一)車輛識別代號(車架號)和發動機號同時與原申報資料不一致。 。ǘ┩甓惢蛘呙舛愋畔⒏绊懙杰囕v購置稅稅款。 (三)納稅人名稱和證件號碼同時與原申報資料不一致。 稅務機關核實后,辦理更正手續,重新生成應稅車輛完稅或者免稅電子信息,并及時傳送給公安機關交通管理部門。 十五、稅務機關可以利用車輛市場平均交易價格、車輛發票信息、車輛共享信息等數據,構建車輛購置稅風險防控體系,加強車輛購置稅風險防控管理。 十六、稅務機關可以因地制宜,積極推行車輛所涉及稅種的聯動集成管理。 十七、納稅人在2019年6月30日(含)以前購置的設有固定裝置的非運輸車輛,在2019年8月31日(含)前,可以依據《設有固定裝置的非運輸車輛免稅圖冊》(以下簡稱《免稅圖冊》),向稅務機關申請辦理免稅手續。自2019年9月1日起《免稅圖冊》停止執行。 十八、本公告涉及的《納稅申報表》《退稅申請表》的樣式由國家稅務總局統一規定。國家稅務總局各省、自治區、直轄市和計劃單列市稅務局自行印制,納稅人也可以在稅務機關網站下載、提交。 十九、本公告自2019年7月1日起施行!盾囕v購置稅全文廢止和部分條款廢止的文件目錄》(見附件三)所列文件條款同時廢止。

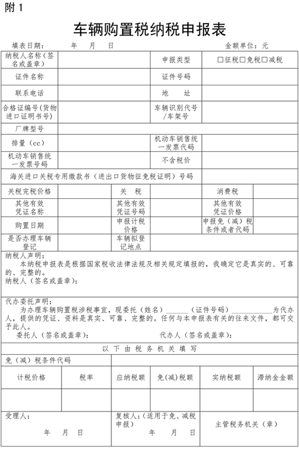
《車輛購置稅納稅申報表》填表說明 1.本表由車輛購置稅納稅人在辦理納(免、減)稅申報時填寫(打印),由納稅人簽章確認。 2.“納稅人名稱”欄,填寫辦理申報時提供的納稅人證件上注明的名稱。 3.“證件名稱”欄,單位納稅人填寫《統一社會信用代碼證書》或者《營業執照》或者其他有效機構證明;個人納稅人填寫《居民身份證》或者其他身份證明名稱。 4.“證件號碼”欄,填寫“證件名稱”欄填寫的證件的號碼。 5.“合格證編號(貨物進口證明書號)”“車輛識別代號/車架號”“廠牌型號”“排量(cc)”欄,分別按照車輛合格證或者《中華人民共和國海關貨物進口證明書》或者《中華人民共和國海關監管車輛進(出)境領(銷)牌照通知書》或者《沒收走私汽車、摩托車證明書》中對應的編號、車輛識別代號/車架號、車輛品牌和車輛型號、排量填寫。 6.“機動車銷售統一發票代碼”“機動車銷售統一發票號碼”“不含稅價”欄,分別按照機動車銷售統一發票相應項目填寫。 7.下列欄次由進口自用車輛的納稅人填寫: 。1)“海關進口關稅專用繳款書(進出口貨物征免稅證明)號碼”欄,填寫《海關進口關稅專用繳款書》中注明的號碼;免征關稅應稅車輛填寫《進出口貨物征免稅證明》中注明的編號。 (2)“關稅完稅價格”欄,通過《海關進口關稅專用繳款書》《海關進口消費稅專用繳款書》《海關進口增值稅專用繳款書》或者其他資料進行采集,順序如下: 、佟逗jP進口關稅專用繳款書》中注明的關稅完稅價格; 、 在免關稅的情況下,通過《海關進口消費稅專用繳款書》中注明的完稅價格和消費稅稅額計算關稅完稅價格; 、 在免關稅和免或者不征消費稅的情況下,采用《海關進口增值稅專用繳款書》中注明的完稅價格; 、 在關稅、消費稅和增值稅均免征或者不征的情況下,通過其他資料采集關稅完稅價格。 (3)“關稅”欄,填寫《海關進口關稅專用繳款書》中注明的關稅稅額。 。4)“消費稅”欄,填寫《海關進口消費稅專用繳款書》中注明的消費稅稅額。 8.“其它有效憑證名稱”“其它有效憑證號碼”“其它有效憑證價格”欄由未取得機動車銷售統一發票且非進口自用的納稅人按取得的相應證明資料內容填寫。 9.“購置日期”欄,填寫機動車銷售統一發票或者海關進口關稅專用繳款書(進出口貨物征免稅證明)或者其他有效憑證的開具或者生效日期。 10.“申報計稅價格”欄,分別按照下列要求填寫: 。1)境內購置車輛,按照車輛相關憑證的不含稅價填寫; 。2)進口自用車輛,按計稅價格填寫,計稅價格=關稅完稅價格+關稅+消費稅; 11.“申報免(減)稅條件或者代碼”欄,分別按照下列情形填寫文字或者代碼: A.外國駐華使館、領事館和國際組織駐華機構及其有關人員自用的車輛,免稅; B.中國人民解放軍和中國人民武裝警察部隊列入裝備訂貨計劃的車輛,免稅; C.懸掛應急救援專用號牌的國家綜合性消防救援車輛,免稅; D.設有固定裝置的非運輸專用作業車輛,免稅; E.城市公交企業購置的公共汽電車輛,免稅; F.國務院規定予以免稅或者減稅的其他情形的,按照規定免稅或者減稅。 12.“是否辦理車輛登記”欄,如填寫“是”,則“車輛擬登記地點”欄應填寫具體縣(市、區)。 13.本表一式二份(一車一表),一份由納稅人留存,一份由主管稅務機關留存。 
《車輛購置稅退稅申請表》填表說明 1.本表由車輛購置稅納稅人在辦理退稅申請時填寫(打印),由納稅人簽章確認。 2.“納稅人名稱”欄,填寫辦理退稅申報時提供的納稅人證件上注明的名稱。 3.“證件名稱”欄,單位納稅人填寫《統一社會信用代碼證書》或者《營業執照》或者其他有效機構證明;個人納稅人填寫《居民身份證》或者其他身份證明名稱。 4.“證件號碼”欄,填寫“證件名稱”欄填寫的證件的號碼。 5.“開戶銀行”“賬號”“戶名”欄,填寫納稅人用來接收國庫退稅稅款的開戶銀行、賬號及開戶名稱。 6.“車輛識別代號/車架號”欄,按車輛合格證或者《中華人民共和國海關貨物進口證明書》或者《中華人民共和國海關監管車輛進(出)境領(銷)牌照通知書》或者《沒收走私汽車、摩托車證明書》中對應的車輛識別代號(車架號)填寫。 7.“已繳納車輛購置稅稅款”欄,填寫主管稅務機關開具的車輛購置稅繳稅憑證上注明的繳稅金額。 8.“購置日期”欄,填寫機動車銷售統一發票(或者有效憑證)上注明的開票日期。 9.“申請退稅額”欄,填寫納稅人向稅務機關申請的退稅金額。 10.“退稅原因代碼”欄,按表中右側對應原因選擇相應的字母填寫。 11.本表(一車一表)一式三份,一份由納稅人留存;一份由國庫留存;一份由主管稅務機關留存。 
關于《國家稅務總局關于車輛購置稅征收管理有關事項的公告(征求意見稿)》起草說明 一、《國家稅務總局關于車輛購置稅征收管理有關事項的公告(征求意見稿)》的起草背景 為落實2018年12月29日全國人大常務委員會通過的《中華人民共和國車輛購置稅法》(以下簡稱《車購稅法》),起草了《國家稅務總局關于車輛購置稅征收管理有關事項的公告(征求意見稿)》(以下簡稱《公告》)。 二、《公告》的起草思路 進一步細化、明確《車購稅法》的相關規定,保證《車購稅法》順利實施;提煉行之有效的管理經驗,為稅務部門制定相關的車輛購置稅征收管理性文件提供基礎依據。 三、《公告》的主要內容 。ㄒ唬┗緝热 《公告》共十九條。明確了車購稅“一車一申報”制度,納稅義務發生時間,申報地點,申報納稅、退稅申報所附資料,計稅價格核定,完稅信息更正,過渡期安排等。 (二)全面落實“放管服”的改革 1.尊重納稅人利益。借助《車購稅法》取消最低計稅價格的契機,全面廢止了有關最低計稅價格的規定。 2.尊重市場經濟!豆妗啡∠藢r格明顯偏低的“正當理由”的界定,尊重了市場經濟當中發生的“正當理由”。 3.便利納稅人辦稅。借助《車購稅法》取消紙質證明的契機,全面廢止了有關紙質完稅證明的規定。公安機關和稅務機關之間實現電子傳輸完稅信息,減少認證手續,大大方便征納雙方。 4.減輕納稅人負擔。一是取消了《設有固定裝置的非運輸車輛免稅圖冊》管理制度,企業不再提交設有固定裝置的非運輸車輛的圖片等資料信息。二是取消了免稅車輛發生轉讓,但仍屬于免稅范圍的,受讓方應當自購買或取得車輛之日起60日內到主管稅務機關重新申報免稅方面的規定。 5.取消部分辦稅資料。一是取消各類申報資料36份;二是明確稅務機關能夠通過政府信息共享獲取相關資料信息的,納稅人不再提供資料原件或復印件。 。ㄈ嫿ㄜ囕v購置稅管理新格局 《公告》提煉了車購稅風險防控管理、車輛稅收一體化管理。 湖北程力汽車積極緊跟國家政策法規,生產合規合法的專用汽車,為用戶和社會創造更多經濟效益和財富。湖北程力專用汽車有限公司廠家銷售熱線:0722-7029866 |